[コンプリート!] 符 計算 問題 211247-符 計算 問題
11?12飜 三倍満 (100,6000) 13飜以上 役満300 (,8000) 次項 符計算の注意点 前項 符計算 麻雀点数計算トップへ 激安麻雀マット&牌セット 初めての人はまずは激安セットをゲットし符計算を理解していなくても点数早見表を使い、 問題を解くだけで覚えられる ようにしました。 符がわからない方は回答・解説からご覧ください。 麻雀 点数計算問題1 ピンフ系 東1局 西家 ドラ 問題1 ロン の点数? ツモ の点数? 問題2問2:これは点数計算の一覧表と5つのポイント 子の点数の「子 ロン 40符 3ハン」のところを確認してね。 答えは50点よ。 初めは混乱するかもしれないけど、すぐになれるわ。 練習問題 2 問1: をツモったけど何符? 問2:役は「ツモ・發」で2ハン。

Excel使用技巧 计算员工的加班时间 示例 手机网易网
符 計算 問題
符 計算 問題-例題 練習問題1~7 練習問題8~14 練習問題15~21 中級 では、正確な点数計算で必要となる 符計算 の練習をすることができます。 練習問題1~7 上級 では、高め取りや複雑な符計算など プロテストレベル の問題を用意しています。 初級点数と役・ドラの関係 初級初心者向け麻雀の符計算は初心者にはややこしく感じるものです。符計算は 点数計算 に必要となるので、早めに覚えておきましょう。 本記事では「符計算の仕方」を解説しているので、ぜひ参考にしてください。符計算の早見表も掲載しているので、覚えるまではスマホで見ながら打つことをおす




Poi Excel Html单元格公式问题 程序员大本营
練習問題 1 七対子の符は必ず( )符である。 2 ロン上がりの場合(面前ならば/面前でなくとも)10 符がプラスされる。 3 以下の牌が手牌に含まれる場合に加算される符を答えよ。 ( )符 ( )符 ( )符 ( )符 ( )符 4符計算と点数練習問題 いよいよ最後の練習問題です。 ネット麻雀が普及した現在、初心者の方が最も苦手とする部分となります・・・が脱・下手くそ麻雀を目指すなら避けては通れない項となります。 符計算と点数をマスターして雀力をUPさせ符計算 麻雀%点数計算の覚え方 符はあがると決まりごとで必ず符が与えられます (※暗記) 。 理由は扱いやすいから(次の 正式な点数計算 で説明)。 これを副底(フーテイ)と言います。 麻雀を長くやっていてもあまり使われない言葉です。 点数計算は、この記事の符計算を覚えた後に点数早見表(次の記事)を暗記すれば、この符に覚えた符点を
得点計算を手っ取り早く覚えるには、たくさんの演習問題を解くことです。 ここでは、 すぐに使える 最頻出 の得点計算 を中心に紹介しています。 まずは、数をこなしましょう。 前述の基本5パターンで、すべてですので、まずはそれを理解し符計算 ・副底符 ・門前ロン10符 ・8符 ・32符 ・シャンポン待ち0符 ・4符 合計74符。 答え 1飜80符(親) 3900点! 注意点 このように、80符などと高い符になった場合は、1飜上げの符半分で考える。つまり、今回なら、2飜40符の点数となる。 問題を再確認するまず 和了で符が必ず符与えられる理由 から説明します。 符と決まっているのは、計算時に10符が加算されて30符となることが非常に多く、この 30符を計算 すると1ハンが 1000点という扱いやすい点数 になるからです。和了例を見てみましょう。
※符計算の方法はこちら →符計算 符の計算が必要な問題を数問出題しています。ある程度理解できて来たら、挑戦してみてください。 ※点数計算の例題はこちら →点数計算の練習問題 麻雀情報サイ「一部の問題を何度も反復練習したい」 「初心者用に翻数計算のみ練習したい」 「複雑な50符以上の符計算のみ練習したい」 「切り上げ前の基本符で正確な符計算の練習がしたい」 など、様々なニーズにあわせて練習することが可能2 「符(副底、牌の組み合わせ、待ち形)の合計は?」 26符は30符ですね 3 「点数は?」 3900点オールです。「ザンクオールです」と申告しましょう さらに問題を解く場合はこちら→『点数計算の問題(21~30)』 あとがき




Rdkit 分子描述符计算与可视化 知乎



Win10自带计算器闪退 重装无效 Microsoft Community
符計算を練習したい!という方を対象に、点数計算の練習問題(中級)を用意しました。 また別ページで符計算方法を説明していますので、是非ご覧ください。 練習問題 練習問題で符計算方法を学んでいきましょう。 練習問題15 練習符計算と点数練習問題初級 まずは初級問題から。 符点における例外を含め基本的な問題・符計算が簡単な問題ばかりです。 翻・符点の合計・点数を出してみましょう。 解答は牌姿をクリック(もしくはタップ)すれば表示されるようになっています。 スポンサーリンク練習問題 では、実際に牌姿から符計算と点数を解いてみましょう! 点数表はこちらをご参照ください。 →麻雀の点数表 問1東場西家(ドラなし、發のみ) ロン a1000点(30符1飜) ①符 ②8符(0044) ③0符 ④0符 ⑤0符 計28符なので答えは30符になります。



简单的表达式计算 极客分享




麻雀点数計算練習問題 麻雀 初心者から上級者への道
符計算と点数練習問題上級 符計算練習問題の上級編です。 槓子が頻繁に出てくるのでドラ牌の見落としにも注意が必要です。 中には役満以上にレアな牌姿も出てきますが、練習問題ということで解いてみてください。 また、満貫以上は符計算が不要になりますが、練習なので満貫以上でも符の合計を出してみましょう。 解答は牌姿をクリック(もしくはタップメンゼンロン 基本点符+10符=30符→切り上げ30符 メンゼンツモ 基本点符+2符=22符→切り上げ30符 鳴きのロン 基本点符+0符=符→切り上げ符 鳴きのツモ 基本点符+2符=22符→切り上げ30符 ココがポイント! 仮にメンツの点数が多少ついても符計算を練習したい!という方を対象に、点数計算の練習問題(中級)を用意しました。 また別ページで符計算方法を説明していますので、是非ご覧ください。 練習問題 練習問題で符計算方法を学んでいきましょう。 練習問題1 練習問



Http Www Iaea Org Inis Collection Nclcollectionstore Public 34 007 Pdf




麻雀の符計算について麻雀プロが徹底解説 麻雀station
符計算とはいってもほとんど暗記なので丸暗記しなければいけません。 逆に言うと丸暗記さえしてしまえば問題ないので、パターンで覚えてしまいましょう。 符の計算はつぎのようになります。 1.ベースとなる符 2.手牌の中にある符 3.和了りの待ちその2 麻雀点数計算練習問題集 (ロン) 回答を見る 解説 役 ・対々和(トイトイ) ・中 3飜 符計算 ・副底符『符計算』に関しては 練習問題を解きながら覚えるのが、1番覚えやすいので また別記事にて 一緒に練習問題を解いていきましょう!! それまでにいい問題を作っておきます。笑 符計算の合計符のまとめを 最後にもう一度確認して終わりにします。




日麻符番現在の日麻ルールについて Craigder




レア度満点 麻雀点数計算を10倍速くする6つのパターン別練習問題70選 Vol 9
符計算 基本問題集 符計算カンツ問題集 符計算には 「基本の符」「アガリ方に付く符」「待ちの形に付く符」「牌の組み合わせに付く符」 があります。 ここでは、それぞれの計算をじっくりマスターしましょう。 初級 問題1 符の切り上げについて1 いままで解説してきた麻雀の点数について理解できたら、後はひたすら反復練習あるのみです。 麻雀点数計算練習問題を作ったので、是非解いてみてください。 符計算早見表 副底 どんな形でさえ和了すれば必ずつく符点 符 あがり方 ツモ点数計算の問題(1~10) 麻雀点数計算の練習問題100問のスタート地点です。 こんなにいっぱい問題を解かなくても途中で習得できてしまうと思いますが、良い練習になりますし自信にもつながります。 点数計算ができるようになれば今よりもっと麻雀が楽しくなりますよ^^ ※牌の表記について 萬子→二三四 筒子→④④④ 索子→7 字牌は東、南、西、北、白、發




Wps19表格怎么解决无法自动计算问题 百度经验




Python入门到精通 2 使用python计算数学算式 知乎
符計算の構成 なんで「符」なんてあるのかしらね。 点数への影響が低いなら、役を数える「飜」だけでもいいんじゃないの? 実際に「符」の計算はややこしいし、初心者へのハードルになっているのも事実なので、符計算を廃止にしようという声もない問1 名称は? 4部音符 4分音付 4分音譜 4分音符 4付音符 問2 名称は? 2全音符 4分音符 2分音符 2部音符 2倍音符 問3 名称は? 2分休符 4分休符 全音符 黒音符 全休符符計算練習問題の中級編です。 少し符計算が難しくなってきます。 役の見落としにも注意しながら、翻・符点の合計・点数を出してみましょう。 解答は牌姿をクリック(もしくはタップ)すれば表示されるようになっています。 スポンサーリンク




符計算が最大の山場 麻雀の雀龍 Com




App Store 上的 麻雀点数計算超実践問題集
七対子も符計算は不要です。 問題4 東2局北家 ドラ北 三四四五 五 六六55南南西西 ・ ・ ・ ・ 回答4 ツモあがり→「門前清自摸和 七対子 赤1」1600、30 ロンあがり→「七対子 赤1」30 これも七対子なので符計算はしなくて大丈夫です。 問題5牌: 8符、 32符 合計70符 答え 3飜70符 満貫!8000点! 注意点 3翻30符は3900点、3翻60符は4翻30符と同様となり7700点ですが、3翻70符は4翻40符と同様となり満貫となります!符計算をしない場合とでは倍以上点数が違いますので頑張って符計算しましょう。 問題をはじめに 無駄を省いて実用的な計算方法を説明します。一般的な麻雀の入門書などで覚えた場合に 間違えやすい点数 も紹介します。 難しい話が苦手な方は問題を解いて覚える点数計算から始めるのもおすすめです。 点数計算の覚え方は、 符点 と 翻数(ハンスウ) を用いて 正式な点数計算




麻雀の符計算は簡単 5分でできる 覚え方のコツ 練習問題大量 キリンノックスのボードゲームブログ



Updated 麻雀点数計算練習 Ver 2 For Pc Mac Windows 7 8 10 Free Download 21




App Store 上的 麻雀点数計算超実践問題集




麻雀の符計算を練習 点数計算の練習問題 中級 麻雀station




Poi Excel Html单元格公式问题 程序员大本营




レア度満点 麻雀点数計算を10倍速くする6つのパターン別練習問題70選 Vol 9



同济大学 英雄联盟 考试题曝光 涉及大量数学计算




レア度満点 麻雀点数計算を10倍速くする6つのパターン別練習問題70選 Vol 9




麻雀点数計算のことなら ゼロから始める点数計算




如何使用python的交互式shell以及进行基本的算术运算 Python Shell 操作符 编程 网易订阅



Ios版 麻雀点数計算テスト Bou O The World




命主 庙旺得利平陷计算结果有问题 Fortel




Combine之operator Mathematic Operations 数学运算符 知乎




Calameo 原创 R语言中arma Arima Box Jenkins Sarima和arimax模型预测时间序列数据分析报告 代码 数据




符計算のやり方と練習問題 麻雀




Vb运算符的运算顺序是什么 常见问题 Php中文网



Lol 行窃预兆删除影响过大 新符文简直脑瘫 设计师 加强ez 游戏资讯 早游戏




符計算が不要な3つの例外について 麻雀station



問題 想請問各位高手玩家關於符文的問題 七雄戰記哈啦板 巴哈姆特



Http Support Ptc Com Wcms Files Zh Cn 2134 Mathcad Ds Cn Pdf




Ios開發 寫計算器遇到的問題與一些記錄 Osc J9ayg4mu Mdeditor




Excel使用技巧 计算员工的加班时间 示例 手机网易网




麻雀点数計算練習app 苹果商店应用信息下载量 评论 排名情况 德普优化




习题6 7 简单计算器 超详细 结构化程序设计步骤分析 分 M0 的博客 Csdn博客



通过电子定域化函数 Elf 价层电子密度分析讨论亲核进攻的方向 思想家公社的门口 量子化学 分子模拟 二次元




操作符计算结果不对的问题 Issue 1258 Neolee Pilot Github




会计信息系统02下载 在线阅读 爱问共享资料




Linux 三 科学计算 小小小光子 博客园




反復練習でレベルアップ 毎日のプリント 音符と休符 基礎 1 Amazon Co Uk Books




Python操作运算符的数字计算优先级 起源地



大神修复win10系统取消excel010分页符的问题




宠物性格选择与符文属性选择对比计算 石器时代发布网




これは簡単 麻雀点数計算を3秒で即答するための神ワザ練習問題50選 Vol 10




点数計算の基本 その4 麻雀記 かずっち




App Store 上的 麻雀点数計算入門ver 3




年最新python零基础教程第2章变量 数据类型和运算符13 算术运算符 Youtube



2




麻雀得点计算问题相似应用下载 豌豆荚




麻雀の符計算を練習 点数計算の練習問題 中級 麻雀station



设计模式之工厂方法 邓承超的个人日志



纳米人 Acs Catal综述 分解水制氢 氢氧化反应的各种描述符




Casio Fx991cnx 计算器有哪些神奇的用法 知乎



用c语言简单做一个加减乘除计算器 哔哩哔哩 Bilibili




レア度満点 麻雀点数計算を10倍速くする6つのパターン別練習問題70選 Vol 9




属性计算器 设置最小长度操作员时出现的问题 Fme社区 亚博亚博官网



Re 問題 問一下司命的女媧符文 古劍奇譚網路版哈啦板 巴哈姆特




麻雀の符計算は簡単 5分でできる 覚え方のコツ 練習問題大量 キリンノックスのボードゲームブログ




关于元素伤害计算问个问题 最强蜗牛综合讨论 Taptap 最强蜗牛社区




これは簡単 麻雀点数計算を3秒で即答するための神ワザ練習問題50選 Vol 10




梦幻西游宝石合成体力消耗




优先级和结合性 C语言入门 宅学部落




Python符号计算 Sympy 云中小屋




麻雀点数計算練習問題 麻雀 初心者から上級者への道




符計算と点数練習問題 中級 脱 下手くそ麻雀




App Store 上的 麻雀点数計算入門ver 3




使用sizof运算符计算char Int Float Double 在内存中占用的字节数 时习社区




麻雀点数計算入門ver 3免費下載 下載麻雀点数計算入門ver 3最新3 3 0安卓版apk



通天塔poisson Surface Reconstruction




Her描述符汇总 二 知乎




角动量算符分量的计算 动量算符角动量算符之间的对易如何计算 三人行教育网 Www 3rxing Org



Lol 行窃预兆删除影响过大 新符文简直脑瘫 设计师 加强ez 游戏资讯 早游戏




0以上 符計算練習 壁紙配布




Implicit Conversion Programmer Sought




C Lesson 39 Comma Operator Analysis Comma Operator Overloading Is Meaningless Just Use The Native Comma Operator Programmer Sought




麻雀の点数計算の問題集 初心者からプロレベルまで 麻雀station




贪婪洞窟2剑盾符石怎么选 贪婪洞窟2剑盾符石选择推荐 游戏吧




符計算と点数練習問題 中級 脱 下手くそ麻雀




麻雀点数計算練習問題 麻雀 初心者から上級者への道




麻雀得点计算问题相似应用下载 豌豆荚




休符の計算ワーク 小中学校にも使える音楽教材 教具販売 どれみ広場



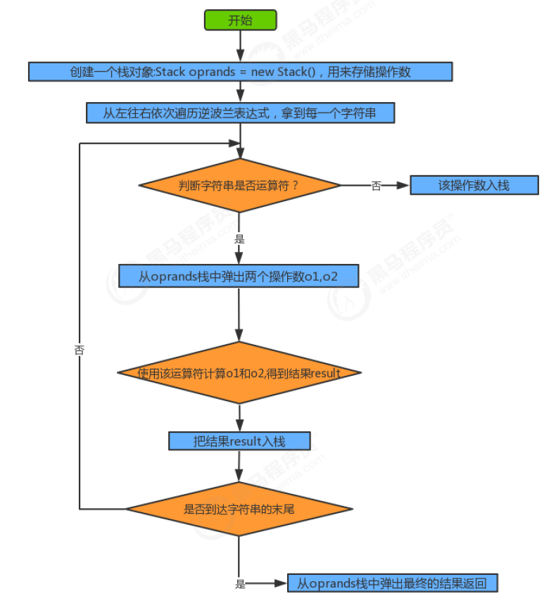
经典算法 算术表达式求值 Terryzjl的博客 Csdn博客 表达式求值




运算符与运算符优先级 史振兴 博客园




使用安全除法函数divide解决除零问题 知乎




符計算問題 ニーアオートマタ壁紙



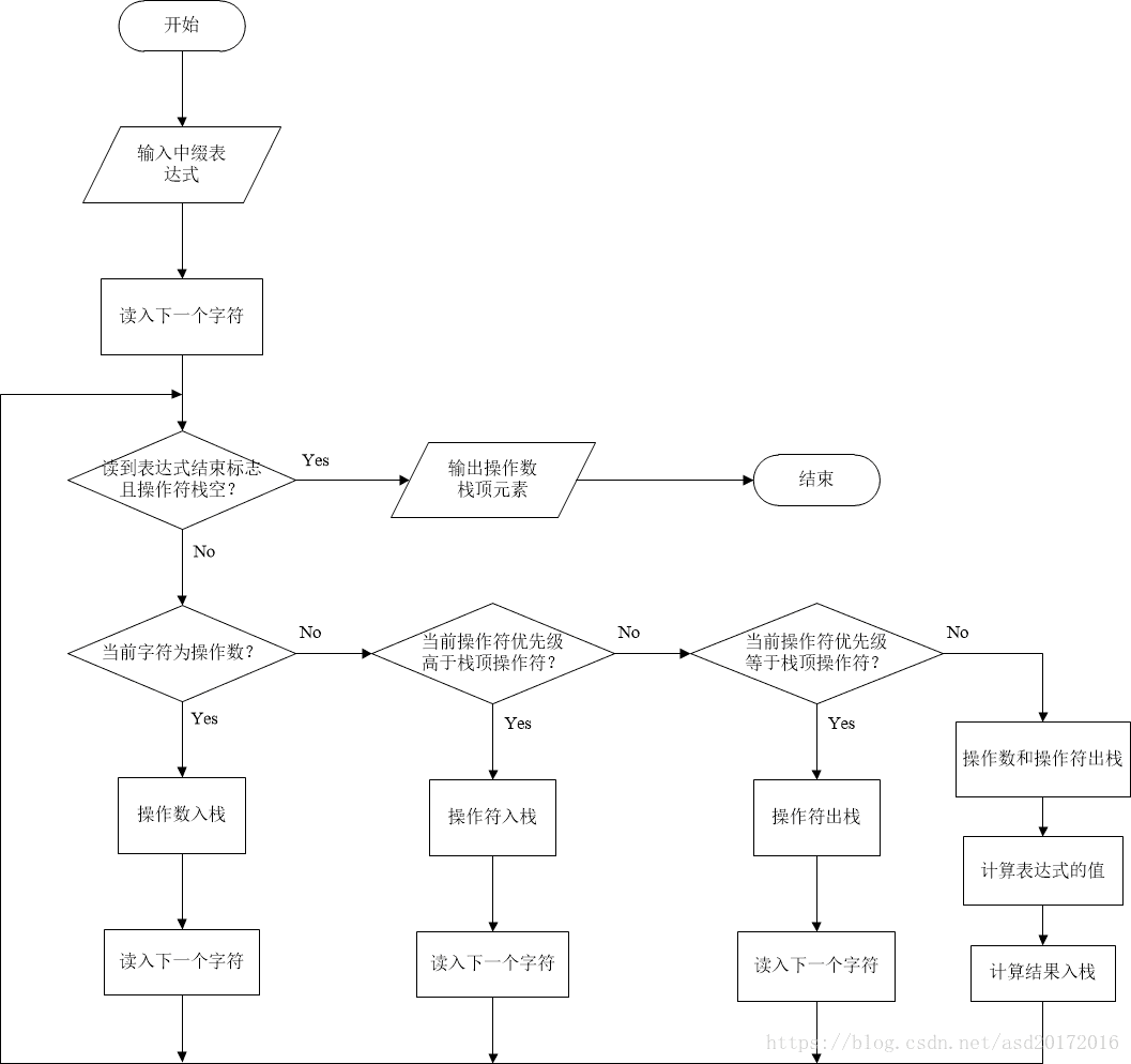
关于用堆栈实现中后缀表达式计算的问题 Lcy6239的博客 Csdn博客




麻雀 符計算解決 誰だってマスターできる点数計算のやり方 和了り点数計算練習問題編 Youtube




Sass预编译减法及除法计算问题 轩 尘 博客园



按间隔符提取数据的神级公式




是否尝试过 集成 快速计算器 计算器 Autocad 19 Autodesk Knowledge Network



My Monthly Salary Is Less Than 10k Programmer Is Child Cry Programmer Sought




Textarea输入框在移动端换行符不计算长度问题 即时检测输入框的字数 Weixin 的博客 Csdn博客




槓子符




第四章原则的运用 Ppt Download




麻雀符計算練習 By Hiroko Nachi




麻雀 符計算解決 誰だってマスターできる点数計算のやり方 練習問題編 Youtube 計算 麻雀 解決




栈解决括号匹配和后缀表达式的计算问题 Baby I Tell You




云梦四时歌战斗伤害是怎么计算的 伤害计算公式分享 范文手游网




麻雀の 符計算 を知り尽くせ これを読めば誰でも分かる 覚えるコツから早見表まで網羅 麻雀豆腐
コメント
コメントを投稿